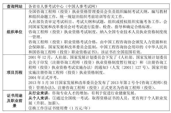
一、项目政策
二、报考条件
(一)遵守国家法律、法规,恪守职业道德,并符合下列条件之一的,均可申请参加咨
询工程师(投资)职业资格考试:
1.取得工学学科门类专业,或者经济学类、管理科学与工程类专业大学专科学历,累计
从事工程咨询业务满 8 年;
2.取得工学学科门类专业,或者经济学类、管理科学与工程类专业大学本科学历或者学位,
累计从事工程咨询业务满6年;
3.取得含工学学科门类专业,或者经济学类、管理科学与工程类专业在内的双学士学位,
或者工学学科门类专业研究生班毕业,累计从事工程咨询业务满 4 年;
4.取得工学学科门类专业,或者经济学类、管理科学与工程类专业硕士学位,累计从事
工程咨询业务满 3 年;
5.取得工学学科门类专业,或者经济学类、管理科学与工程类专业博士学位,累计从事
工程咨询业务满 2 年;
6.取得经济学、管理学学科门类其他专业,或者其他学科门类各专业的上述学历或者学
位人员,累计从事工程咨询业务年限相应增加 2 年。
(二)凡符合上述(一)规定的报考条件,并具备下列一项条件者,可免试《宏观经济
政策与发展规划》、《工程项目组织与管理》科目,只参加《项目决策分析与评价》和《现代
咨询方法与实务》2 个科目的考试:
1.获得全国优秀工程咨询成果奖项目或者全国优秀工程勘察设计奖项目的主要完成人;
2.通过全国统一考试取得工程技术类职业资格证书,并从事工程咨询业务工作满 8 年。
报考条件补充说明
根据《中国工程咨询协会关于咨询工程师(投资)职业资格考试有关问题说明的通知》
(中咨协办〔2016〕102 号),就有关报考条件补充说明如下:
1.报考条件中所称的“专业”是指教育部门印发的《普通高等学校本科专业目录(2012
年)》(教高〔2012〕9 号)中所设置的有关学科门类专业。具体如下:“工学学科门类”专
业是指“工学”学科门类下的所有专业;“经济学类”专业是指“经济学”学科门类下“经
济学类”中的经济学专业和经济统计学专业;“管理科学与工程类”专业是指“管理学”学
科门类下“管理科学与工程类”中的管理科学专业、信息管理与信息系统专业、工程管理专
业、房地产开发与管理专业以及工程造价专业。
上述专业范围以外的其它专业的报考人员,其累计从事工程咨询业务的年限均相应增加
满 2 年。
2.报考条件中所要求的学历和学位,是指国家承认的国民教育系列学历和学位。
3.报考条件中规定的从业年限,是指报考人员累计从事工程咨询相关业务时间的总和。
从取得大专学历(较低学历要求)后参加工作之日起计算,截止考试报名年度当年年底。
4.报考条件中所称“工程咨询业务”是指《工程咨询单位资格认定办法》(国家发展改
革委令 2005 年第 29 号)中规定的工程咨询单位服务范围,即规划咨询、编制项目建议书,
编制项目可行性研究报告、项目申请报告和资金申请报告,评估咨询、工程设计、招标代理、
工程监理、设备监理、工程项目管理,以及国家发展改革委规定的其它工程咨询业务。其中,
工程设计、招标代理、工程监理、设备监理业务,以国务院有关部门颁发的单位资格证书中
的规定为准。
5.报考条件(二)中所称获奖项目的“主要完成人”是指中国工程咨询协会组织评选的
全国优秀工程咨询成果一、二、三等奖以及住房和城乡建设部组织评选的优秀工程设计和优
秀工程勘察金、银、铜奖所附获奖证书或获奖名单中所列人员。
6.报考条件(二)中所称“工程技术类职业资格证书”,是指由人力资源和社会保障部
会同有关业务主管部门设立的有关工程技术类职业资格的证书,包括:一级建筑师、一级建
造师、一级结构工程师、城市规划师、造价工程师、监理工程师、设备监理师、招标师、投
资建设项目管理师、土木工程师、电气工程师、公用设备工程师、化工工程师、环保工程师、
核安全工程师、环境影响评价工程师等职业资格证书。
三、项目流程
(一)考试流程
注意:
①【首次报考】 网上报名→现场审核→网上缴费→打印准考证→考试
【非首次报考】 网上报名→网上缴费→打印准考证→考试
②所有填报的项目请不要使用复制、粘贴的方式填写;
③不能有空格回车括号等非法字符;
④所有数字请使用半角输入;
⑤所有标点请使用半角标点;
⑥保存失败后请关闭所有网页后再重新填报。
(二)成绩管理
考试成绩实行滚动管理办法,参加全部 4 个科目考试(级别为考全科)的人员须在连续
4 个考试年度内通过全部科目;免试部分科目(级别为免 2 科)的人员须在 2 个考试年度内
通过应试科目,方可取得资格证书。
(三) 登记管理
咨询工程师(投资)执业资格考试证书实行定期登记制度,资格证书每 3 年登记 1 次。
资格证书持有者应按有关规定到各省、市发展计划委员会或其指定的机构办理登记手续。
四、考试介绍
(一)0 2020 考试基本情况介绍
五、通过情况
(一)近几年考生人数及通过率统计
(二)近 3 3 年全国通过率及优路教育通过率对比展示(0 5000 考生抽样调查)

六、备考规划
较好阶段:教材学习与重难点理解。此阶段重点在于反复熟悉教材。“万变不离其宗”,
这里的“宗”指的是教材,因为咨询工程师所有考点均来源于教材。优路教育在本阶段设置
了系统精讲课程,全面针对教材考试重难点进行详解,让考生知道一本几十万字的书都会考
到那些内容,减少考试“陷阱”,全力攻坚考点。减少时间投入!
第二阶段:考点串联记忆。此阶段重点在于“构图”。构什么图?如何构图?构建知识
结构体系图。前面的学习更多的是零散的,是将各个重点、难点一一攻克的阶段。通过精讲
阶段的巩固和学习,已经初步建立了针对重难点的理解和记忆,在本阶段我们设置了冲刺课
程,针对重难点进行统一规划复习,强化记忆。达到应试的目的!
第三阶段:考前突破。此阶段重点在于“提炼”、“总结”。考前一周将冲刺课程中的重
点再一次进行复习巩固,迎接考试。我们在此阶段设立了考前信息班,将预测考点结合冲刺
重点,教授给我们的学员,在考前获得关键性突破,直击考试。
七、产品说明
(一)产品体系


(二)模块说明

八、产品优势
较好部分:关于课程
1.优路的课程如何?
面授+高清网课,亲临专业老师课堂或在家自主学习,随意选择,不一样的课程体验,
一样的高品质保证。早开课,多上课,循环授课,随时跟进学习,随时享受全程课程,想学
习永远不嫌晚。
第二部分:关于师资
1.优路的师资怎么样?
答:实战派:前编考工作者,审题组成员,持有多项工程类证书。他们的授课方式侧重
于应试,从现场到考试的考点融合,全新的记忆法让教材不再枯燥。
学术派:教材主编或编委,题库建设者,大纲主编,大纲编委,各大工程高校副教授以
上级别。他们授课方式侧重于教材考点的剖析。对于教材的重要知识点有着独特的见解.
脱密师资:邀请脱密老师为考生提供准确信息指导。
2.优路的教研团队如何?
答:专职教研团队+专家顾问团队+脱密师资
教研团队:对各科考点进行考频分析,研究命题规律,判断趋势重点,反馈给授课老师;
另负责图书的修订和编撰出版相关教研图书 100 多种,当当网和亚马逊销量要甩其他同类书
籍,深受广大考生好评。
离退休人士:把握国家政策动向,快速调整教学体系,满足考生辅导、培训需求。
脱密师资:掌握考试信息,指导正确复习方向,提供考前信息
第三部分:关于服务
1.优路都有哪些服务?这些服务的具体情况是?
答:优路将为学员提供全方位的服务,具体有:
①全国 200+所分校,一张听课证,全国任意补课学习,享受各校当地就近服务及学习
指导。
②高品质面授课程+高清大屏网络课程,无论授课质量还是体验效果,均在行业占据重
要领地。
③同一门课程两个甚至多个师资授课,不同授课风格自由切换。
④考试信息及时传达,政策方针调整快速知悉,考试报名全程指导,考试无忧!
⑤常规客服+专业客服,日常困难和学习问题及时解决。直播课程更能感受小班答疑服
务。
九、常见问题
1. 网上报名对上传的照片 有什么要求?
答:按照规定上传本人近期二寸蓝色背景、免冠证件照(400×600 像素以上),要求格
式为 jpg 或 jpeg,大小为 35-50KB 之间。
2. 报考条件中的“从业年限”如何计算?
答:从业年限是指报考人员从事工程咨询相关业务时间的总和,截止日期为当年年底,
按满周年计算。
3. 报考条件中“工程技术类”和“工程经济类”都指哪些专业?
答:所称“工程技术类”专业是指教育部规定的所有理工科专业;所称“工程经济类”
专业包括工程管理、投资经济、技术经济、项目管理和经济管理专业。报名条件中有关学历
的要求是指国家教育部承认的国民教育系列学历。
4. 免试部分科目条件中所称“获得工程技术类执业资格证书”都包含哪些?
答:包含建设部和人社部颁发的“一级注册建筑师”、“二级注册建筑师”、“一级注册结
构工程师”、“注册城市规划师”、“一级建造师”、“造价工程师”和“监理工程师”等执业资
格证书。(二级建造师除外。)
5. -条件中“考核认定中未获得通过人员”如何界定?
答:所称“考核认定中未获得通过人员”,是指符合考核认定的条件,但因受数量控制
而未通过人员。这部分人员名单由全国注册咨询工程师(投资)执业资格认定工作领导小组
办公室提供。
6. -条件中获奖“主要完成人”是指什么? ?
答:2 中所称获奖“主要完成人”,是指原国家计委颁发的优秀研究成果(前称科技进
步奖)一、二、三等奖,中国工程咨询协会颁发的全国优秀工程咨询成果一、二、三等奖,
以及建设部颁发的优秀工程设计和工程勘察金、银、铜奖所附获奖证书或获奖名单中所列所
有人员。










